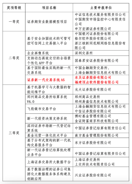
近日,第七届“证券期货科学技术奖”评审结果揭晓,由顶点软件和东吴证券联合申报的“分布式核心交易系统——A5信创版”在众多项目中脱颖而出,荣获“证券期货科学技术奖二等奖”。
“证券期货科学技术奖”评选由中国证监会指导,是证券期货行业科学技术领域最权威奖项。本届科技奖共收到各类机构申报项目136项,初审通过47项,经过多轮的层层筛选,最终评选出一等奖1项、二等奖5项,三等奖10项,优秀奖20项。

在证券市场需求多样化与金融科技蓬勃发展之下,传统的集中式交易系统已难以满足行业的互联网化、机构化、数字化发展要求。“分布式核心交易系统——A5信创版”(以下简称A5信创版)正是新交易体系变革的产物。
基于顶点软件自主研发的“飞驰”内存数据库HyperDB与分布式中间件Losap,A5信创版采用云化、微服务化、实时多活、智能化服务治理、灰度升级等一系列创新理念和技术,在硬件平台、操作系统适配上均可实现国产自研的要求,在整体生态上实现了自主可控,开行业之先河。
A5信创版具有低延时、高并发、大容量等特点,是当前唯一全面上线运行的分布式核心交易系统,在证券行业实现了多个突破:
首次实现核心交易技术的全面自主可控;
首次实现全业务场景下的高并发、低延迟;
首次实现客户节点无感迁移与新节点云化部署;
首次采用多活架构,实现高可用、低风险。
A5信创版上线以来的优异表现,对于增强行业坚持创新、自主可控发展路径的信心,加快证券新交易体系的转型、探索,将起到重要的推动和示范作用。
未来,顶点软件将持续坚持“核心技术自主可控”发展战略,继续成为金融科技行业技术创新践行者、引领者,为金融科技提供创新与变革的动力,助力中国金融行业的数字化转型。